Moje projekty:
|
| 4CH DMX dimmer |
sch |
brd |
dps |
flash |
info |
| WAV player - alebo generátor 16-tich rôznych priebehov |
sch |
odg |
dps |
- |
info |
| Čítač do 1,3GHz s PIC - úprava DPS rovno pod display |
sch |
odg |
dps |
flash |
info |
| Počítadlo BPM - nielen pre mix pulty. |
sch |
odg |
dps |
flash |
info |
| Modem pre Packet Rádio 1k2 & 2k4 |
sch |
brd |
dps |
flash |
info |
| Emulátor naftového motora pre STK stanice |
sch |
cdr |
dps |
flash |
info |
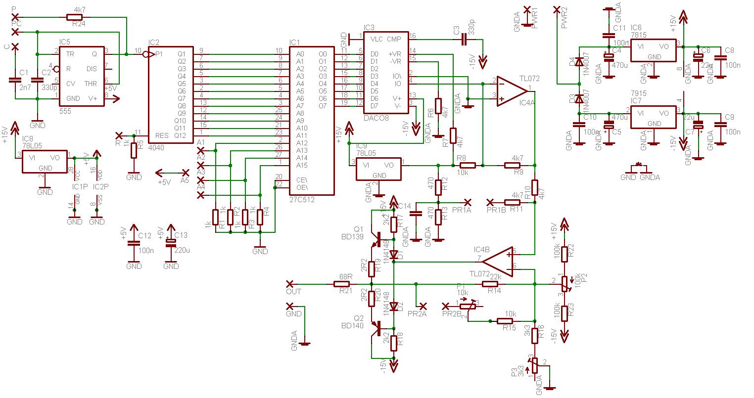
| Generátor funkcii do 1 MHz s XR |
sch |
cdr |
dps |
- |
info |
| Automatické počítadlo nielen na sáčky |
sch |
cdr |
dps |
flash |
info |
| 4CH analogový switch pre spínanie svetelných efektov |
sch |
cdr |
dps |
- |
info |